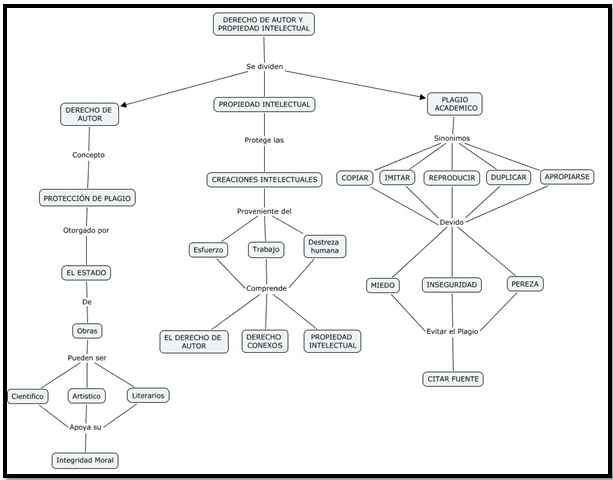
Esquema Gráfico Conceptos Derechos de Autor
Figura 1. Derechos de Autor

Fuente. Elaboración Propia.
"No importa el camino que tengas que recorrer, si es para descubrir aquello que te apasiona en la vida".
Figura 1. Derechos de Autor

PORTAFOLIO JEIMMY KATHERINE LÓPEZ ROJAS
|
Inicio | Imprimir | Mapa del sitio | RSS |
|